-50%
✓
Expert Support
✓
Full Speed
✓
100% Working
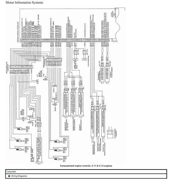
Caterpillar Truck C-13 Engine Wiring Diagrams
Caterpillar Truck C-13 Engine Wiring Diagrams
Size: 2.04 MB
Format: PDF
Language: English
Brand: Caterpillar
Type of Machine: Truck
Type of Manual: Wiring Diagram
Model: Caterpillar C-13 Engine Truck
Original price was: 20.10Current price is: 10. USD
- Description
Description
Caterpillar Truck C-13 Engine Wiring Diagrams
Caterpillar Truck C-13 Engine Wiring Diagrams
Size: 2.04 MB
Format: PDF
Language: English
Brand: Caterpillar
Type of Machine: Truck
Type of Manual: Wiring Diagram
Model: Caterpillar C-13 Engine Truck











